补硒治桥本氏甲状腺炎(甲状腺桥本氏炎硒酵母胶囊)
一、功能食品研究开发的重大意义?
(一)什么是功能食品?什么是功能农产品?

功能食品:是指具有与机体防御,机体节律调节,疾病预防和健康恢复等有关的功能因子,经设计加工后,对机体有明显调节功能的食品(注:功能因子,包括基本营养素,如:维生素、矿物质、微量元素、氨基酸)等,还包括中草药或其他植物中的营养成分。从某种程度上讲,功能食品主要满足消费者保持身体健康,降低患病风险的需求,主要目标,老年人群体。功能性食品由日本最早冠名,美国称“健康食品”,欧洲国家称:保健食品,在我国指具有特定营养保健功能的食品,其特征在我国《健康食品管理办法》中明文规定了基本特征和要求:
1、功能食品必须是食品,具备食品的法律特征;
2、功能食品必须要有特有的营养保健功效;
3、功能食品必须要有适用人群对象;
4、功能食品必须与药品相区别;
5、功能食品配方组成和用量必须具有科学依据;
6、功能食品必须具备法规依据;
功能食品发展三个阶段(三代功能食品):
第一代功能食品,为初级功能食品,仅根据食品中的营养成份来推断该类食品的功能,未经过严格的实验证明或严格的科学论证,该类产品主要为各类强化食品和滋补食品;
第二代功能食品,要求经过动物和人体实验证明,其具有某种生理调节功能的产品,强调了科学性和真实性,目前,我国市场上大多为该类功能性食品,第二代比第一代有了较大的进步,其特定功能有了科学依据。
第三代功能食品,在第二代基础上进一步了解在功能性食品中起作用的功能因子以及产品的作用机理,了解功能因子的结构及其稳定性等,该类产品在我国市场尚不多见,也是我国未来研究和发展的重点。

(二)什么是功能农产品?
具有营养(第一功能),感觉(第二功能),调节生理活动(第三功能)的农产品,叫功能农产品,其范围包括:增强人体体质(增强免疫力、激活淋巴系统)的农产品,防病治?。ǜ哐?、糖尿病、冠心病、便秘和肿瘤等)的农产品,恢复健康(控制胆固醇、防止血小板凝集,调节造血功能)的食品;调节身体节律(神经中枢、神经末梢、摄取吸收功能等)的食品,延缓衰老(SOD酶、硒、维生素、氨基酸等)的食品,上述都属于功能食品及功能性农产品的范围。
功能农产品的生产过程:运用现代生物营养强化技术,在农作物生长期间,把防病治病抗衰的健康功能因子,如SOD酶、硒、钙、锌、铬、锶等,这就是SOD+微量元素,嫁接于植物体内,通过光合作用及一系列生化转化作用,使作物诱导、产生、分化、繁殖大量的生物活性酶及有机植物活性硒、钙、铬等蛋白酶,再通过植物的输导组织,将这些活性物质储存在植物的叶肉细胞,果肉细胞及干物质籽粒中,从而把普通农产品转变成含SOD富高硒高钙高铬防病抗衰集营养化、健康化、功能化于一体的天然功能健康农产品。现代农业经历了1950年解决温饱问题的高产农业到1990年解决食品安全问题的绿色农业再到2010年解决食品健康问题的功能农业,三个发展阶段。
(三)发展功能食品的战略意义
1、开发发展功能食品,是贯彻“十九”精神,实现健康中国梦的客观需要,没有全民健康,就没有全民小康,实现“两个一百年”的奋斗目标,打下坚实健康基础的客观需要。
2、开发发展功能食品及功能农产品,是深化农业供给侧结构性改革,由数量农业转变为质量农业,高质量发展的现代功能农业的客观需要,促进农业增效,农民增收,人民增寿“三增效应”的客观需要。
3、开发发展功能食品,是保障国民饮食营养,平衡膳食“治未病”及饮食营养治慢病,大力发展营养健康产业,构建“大健康”格局的客观需要。
4、开发发展功能食品是保障国民营养安全健康“菜篮子”、“米袋子”、“果盘子”,筑牢从田园到餐桌舌尖上食品安全,让功能食品(功能农产品)走进千家万户,进入大众一日三餐的客观需要。
5、开发发展功能食品,是我国食品业走向安全化、绿色化、健康化、功能化的需要,让人类战胜疾病,挑战衰老,健康长寿的客观需要。
二、国外功能食品研究发展现状
据介绍,全球第三代功能性食品占整个食品销售额的50%,达到2000亿美元,其中,欧美国家的消费者平均用于功能食品消费总支出为25%,美国目前功能食品销售额达750亿美元,占食品销售额的1/3,欧洲的功能食品品种为2000多种,销售额以17%的速度增长,德国作为世界上最早发展功能食品国家之一,多年来一直保持稳定增长,形成了完整产业链和广阔的市场,在技术上也有先进的食品生物技术作保障,得到广大消费者一致认同。
近年来,国外功能性食品市场呈现以下特点:一是低脂肪、低热量、低胆固醇的保健品品种多,销量大;二是植物性食品受宠,保健茶、中草药在国外的崛起,销路看好;三是工艺先进,高科技制作,产品纯度高,性能好,多以软胶囊、片样造型,或制成运动饮料,易于吸收。美国第三代功能食品其特点是:品种有维生素和矿物质,天然产品(提取浓缩)类,鱼油类,合成单体类,医药类,和蜂产品类,较国内第三代功能性食品科技含量高,品种丰富,产品功效成份含量准确,价格便宜。
日本功能食品企业在饲料中加有活菌,原生物体,膳食纤维等,添加剂、制成有特殊功能的保健饮料,另一类是强化食品,如OAA强化面包,强化婴儿配方食品。欧洲保健食品主要集中于奶制品,近年来具有降低胆固醇功能的人造奶油也不断出现,在饮料市场上向咖啡因含量和添加稀有氨基酸的方向发展。
三、我国功能食品研究发展现状及趋势分析
(一)总体上来说,我国功能性食品发展经历了初级起步阶段,迅速发展阶段和规范提高阶段,随着居民健康意识的提高,让具有营养功能和调节生理功能的功能性食品将成为健康产业新的发展趋势,特别是天然功能健康农产品,未来将大举进入中国家庭。功能食品的研究和使用在国外已有较长历史,其功能与安全性得到证实,虽然在我国尚属新兴学科和领域,但这种发展势头不可阻挡,被誉为21世纪的食品——功能食品,是当今世界上食品产业研发的热点,现代科技在开发功能性食品中扮演着越来越重要的角色。从《医学科技发展“十二五”规划》中不难看出,防控观念已从“治己病”为主前移到“治未病”和养生保健,从被动的“医疗”转向“主动健康”,在大众食品需求市场,这一理念也逐步渗透。
根据产业研究院发布的《2015——2020年中国功能食品行业品牌竞争与消费需求投资预测分析报告》显示,随着慢性病预防纳入国家“十二五”规划,这表明国家对功能性食品的支持力度不断增大,因此,功能性食品将会迎来黄金发展期。2014年国务院印发了《中国食品与营养发展纲要(2014—2020)》提出:营养健康产业迅速发展,构建“大健康”格局,立足于“治未病”工程,且有营养功能和调节生理活动功能的功能性食品将成为健康产业新的发展趋势,在未来一个时期将走进千家万户,一日三餐。
1、目前,我国比较规范的功能食品厂家有4000家,其中2/3家中小企业,上市公司不超过6家,年销售额达到1亿元以上不过18家,产品功能集中在免疫调节,抗疲劳和调节血脂上,主要剂型以胶囊,口服液,片剂等类型为主。在使用原料上,我国应用药多的矿物元素是Ga、Fe、Zn,应用最多的维生素是VC、VE、VD,应用最多的植物提取物是大豆异黄酮,原花青素,银杏提取物,采用的主要中药材有西洋参、虫草、当归、枸杞子、首乌、阿胶、绞股蓝、枇杷叶、银杏、红景天、人参、灵芝、林蛙、鹿茸等为中国特色的基础原料。
2、我国不同功能性食品消费群体将逐渐形成,据资料统计,北京、上海、广州、天津大城市有93%的少年儿童,98%的老人,50%的中青年都在用各类功能性食品。
3、2011年12月,国家发改委,工业和信息化部共同发布了《食品工业“十二五”发展规划》,首次将营养与保健食品制造列入国家发展规划,从产业规模来看,目前我国营养与保健食品反占整个食品产业7万多亿产值的10%,与其他发达国家相比还存在着相当大的差距,因此,大力发展营养健康食品制造业势在必行。
(二)功能食品开发发展在国内部分市场存在的问题及解决问题措施
1、国内功能食品生产地发展不均衡,在北京、上海、广州、天津几个大城市占50%左右,而西南、西北地区仅占5%,第三代功能食品又甚少,经卫生部批准的功能性食品有4000多个,其中90%的为第二代产品,功能因子的构效关系,量效关系,作用机理不清楚,低水平重复现象严重,同时已批准的功能性食品其功能主要集中在免疫调节,抗疲劳和调节血脂上占60%,产品功能非常集中,使消费者难辩上下,市场销售相对艰难。
2、企业数量多,规模小,2010年中国约有2000家功能食品企业,总投资在1亿以上的大型企业占1.45%,投资总额在5000万元至1亿的中小型企业占38%,投资在100万—5000万的企业占6.66%,投资在10万—100万元的小型企业占41.39%,投资不足10万元作坊式企业占12.5%。因此,数量多而规模小是我国面临的一个问题。
3、市场分配不均匀,虽然我国功能食品市场已初步形成,但存在地域性差异,东部发达地区应用人群多,而中西部地区偏少。人群年龄差异,在功能性食品领域,儿童、老年人对功能食品的应用占主要部分,人群数量庞大,但功能性食品消费人群少,与发达国家比较,还有一定的差距。
4、产品技术含量不高,很多产品都在低水平的重复,产品多数是第二代,功能雷同较多,大多数在免疫调节、抗疲劳、调节血脂等方面,普及产品少,专用产品少,与发达国家相比尚存在着一定的差距。
5、国人对功能食品的认识尚存在偏差。
国人对功能食品认识存在着两个极端。一方面,部分消费者存在着营养与食品保健知识缺乏,不愿更科学地选择功能食品,追求时髦,“保健品跟着广告走”,听信不实的广告宣传。另一方面,由于少数假冒产品流入市场,价值一些虚假广告,充斥各种媒体,是部分消费者对功能性产品产生了怀疑。以至于对其一律拒绝。
6、重生产、轻监管,没有完善的规范制度
产品上市前,审批程序严格,产品上市后,行业监管松,产品质量混淆现象严重,因为缺少规范,保健品大都只能“各领风骚”一两年。对于保健品行业法律制度不完善,以至于违法犯罪现象严重。
7、第三代功能食品市场售价过高,偏离了国内人群的消费水平??蒲兄饕度氩还?,设备简单,质量参差不齐。
征对解决问题的具体措施:
(1)平衡资源,地域的差异。
随着经济的发展,消费需求在不断地提高,不同地区对功能食品的需求量都有了明显的增加,尤其是北京、上海、广州等发达城市占据了我保健食品的半壁江山,因此,需要整合资源制定不同地区的需求政策。
(2)大力发展上规模上档次的大型企业
对于我国目前功能食品企业数量多,规模小的特点,需要企业间的并购合作等发展大规模的工厂基地,适用于高精尖技术的运用统一管理,有利于食品质量的保证,能够充分利用现有条件生产出更多的产品。
(3)建立完整的科技支撑体系
功能食品的科技人才培训体系的建立和完善是我国功能食品科技发展的关键因素,建立开放性的科研开发体系是未来国际发展的必然要求,加强人才队伍的培养,积极创新,将现有的高新技术适用到功能性食品的开发生产过程中,如:生物工程技术,分离纯化技术,冷杀菌技术,超微粉碎技术,冷冻干燥技术、微胶囊技术等,并在此基础上大力创新,发展第三代产品,积极更新换代产品。
(4)规范市场秩序
针对市场上产品质量问题,食品安全问题等进行严格控制,严格功能性产品企业的审批条件,对现有的企业进行严格的监督管理,保证在质量上要赢得消费者的信赖,同时规范广告市场,严禁夸大功能食品的功效,对于假冒伪劣的产品,要依法取缔,有关行政主管部门要对功能食品市场进行有效监管,规范功能食品市场,保障消费者的健康权益。
(5)加强功能食品的安全性和功能性的评价
功能食品具有特殊的健康营养价值,在某些疾病预防和健康上存在着重要作用,其组分有多种多样,使得安全性评价复杂化,在安全性评价过场中,要明确在不同组分的产品面对不同的人群时安全性也会因人而异,同时要明确功能性,其产品明确使用对象,以促进人群身体健康。
(四)功能食品发展趋势分析
亚健康和慢性病以及人口老龄化等已成为危害人体健康的重要因素,功能食品作为健康产业的重要组成部分,是有效预防亚健康和慢性病及老龄化的营养干预重要手段,综合我国功能食品发展趋势和现状,把握我国功能食品的发展趋势和现状发展特点及发展政策建议:
1、功能食品主要是欧美、日本对能够改善身体健康状况或减少患病的食品一种称谓,国内更多的是征对保健食品定义,天然功能农产品定义的,他们本质相同,均属于食品,但应用人群范围和摄取量有微小差异。功能食品是普通大众可以日常适量摄取的食品,而保健食品更倾向于特殊人群定量摄取的食品,前者包含后者。
2、功能食品行业,在我国属于新兴行业,虽然近年诵现出一些如保龄宝之类的优秀企业,但整体基础比较薄弱,主要市场由国外品牌或外企控制,国内企业整体竞争力较弱,对国家统计局公布的行业企业统计发现,三资企业,企业数量占行业的20%左右,资产确占行业的50%。市场份额为40%,整体竞争力较强。从品牌竞争力来看,高端产品基本被国外公司品牌占据,如:安利、康宝莱等公司品牌,国内布局中低端或以配料生产为主,尚未形成具有影响力的成品品牌,极少数涉足高端,且能占领一席之地。
3、我国现有的功能食品是指具有特定保健功能或补充维生素、矿物质(微量元素)为目的食品,即适宜特定人群食用,具有调节机体功能,不以治疗疾病为目的,并且对人体不产生任何急性、亚急性危害的食品,功能食品主要通过调整人体生理机能,以预防或减缓疾病的发生和发展,促进机体逐渐向健康状况转化以达到提高健康水平的目的。
4、随着科技进步和国民经济高速发展,随着工业化、城镇化、信息化、老龄化进程加快,导致人类疾病普发生了重大变化,亚健康和慢性病已成为危害人体健康的主要因素,心脑血管病、糖尿病、恶性肿瘤(癌症)等慢性病已成为重大的公共卫生问题,目前我国有75%以上人群处于亚健康状态,由慢病引起的死亡人数约占总死亡人数的85%,而且慢病和亚健康人群趋向年轻化,因此,我国居民的健康状况十分令人担忧,震惊中国的健康大数据。
慢性病占总死亡人数 86.6%
其中心脑血管病、慢性呼吸系统疾病占 78.4%
高血压 25.2%
糖尿病 9.7%
慢性阻塞肺病 9.9%
慢性病在中国已进入高增长状态,高发期,是全球慢病的重灾区,未来10年将有8000万中国人死于慢性病,10年10倍,慢病是中国人健康头号杀手,现有确诊病患者近3亿人,具体大数据如下:
1、超重和肥胖患者3.5亿
2、高血压患者近2亿(四个人中就有一个高血压)
3、高血脂将1亿多人
4、糖尿病患者9240人(10个人中就有1个糖尿?。?/p>
5、血脂异常1.6亿人
6、脂肪肝患者约1.2亿人
7、①平均每30秒就有一个人罹患癌症
②平均每30秒就有一个人罹患糖尿病
③平均每30秒至少有一个人死于心脑血管病
慢病的根源:慢病需要的不是药,而是细胞营养,医学研究表明70%以上的慢病是吃出来的,世界上绝大数健康问题可以通过营养保健来解决!疾病治疗讲究的“三分治、七分养”,因此营养才是康复环节的关键因素,世界卫生组织很早之前就提出合理、科学、健康的营养干预,一定是防治慢性病的必由之路。
8、营养治疗才是解决慢性病的关键
卫生部部长陈竺表示:中国现存在着医防脱节的情况,医生重治轻防、头痛医头,脚病医脚,治标不治本。中医注重疾病的调理。而营养目的是修复受损细胞,将疾病扼杀在萌芽中,陈竺提出:未来医生必须会开两张处方:一张是针对病情的药方,另一张是膳食营养方。未来的医生必须具备营养学知识,针对疾病,特别要发挥营养治疗作用,自古就有“医食同源、药食同源”之说,将来让我们的健康取决于每一天均衡营养,营养治疗是解决慢病的关键,是时代的需求,也是必然产物,现在医生重治轻防、越治越忙。医学技术越来越进步,医生队伍越来越宠大,这是医生的悲哀,也是医学的失败,值得认真反思。医药费是具有无限期高性,再多的财富也被这个“无底洞”吞噬干净。
因此,要做到解决健康问题,绝不能靠打针吃药,而靠预防为主,实施“治未病”工程。营养与药物的区别:①营养治本、药物治标;②营养物质修复受损组织细胞,药物用来暂时控制疾病,可能造成的损伤;③营养是针对所有人的,药物只针对病人的;④营养没有副作用,药物有副作用;⑤营养提升免疫力,药物降低免疫力;⑥营养可以控制药物的疗效,药物却增加了对营养的需要。
因此,未来20年将是我国改善居民营养膳食健康的关键战略时期,“健康端口前移”饮食落实调节治慢病是预防亚健康和慢疾病的有效措施。而功能性食品是国际公认的一种有效预防亚健康和慢病以及应对老龄化的营养干预手段。新时期我国居民自我保健意识强劲,对功能食品的诉求越来越高。健康优先发展战略整体思路指导下,明确功能食品开发趋势和重点,以市场需求为牵引,价格为导向,高效重视体制机制创新,真正开发健康、安全、低价、有效、资源节约、环境友好,绿色低碳的功能食品产品,特别要大力开发发展价廉物美,天然功能农产品,让功能食品进入千家万户一日三餐,只有这样,才能有效提高国民整体健康水平,促进社会和谐健康发展。
21世纪以来,全球功能食品产业竞争异常激烈,随着世界资源、能源与环境约束日益严重,人类对营养健康需求更加迫切,在此情景下,加快发展功能食品及功能农产品,倡导营养健康食品绿色消费,寓健康于“膳食”,寓健康于“预防”。将成为当今世界食品产业发展的重大趋势。具有营养功能和生理调节活动功能的功能性食品将成为健康产业新的发展趋势,在未来一个时期将走进千家万户,一日三餐,因此,功能食品(农产品)的开发发展迎来了新时期健康格局,顺应大健康理念以及符合全民大众消费需求,是社会进步经济发展的必然产物,也是解决新时期国民健康问题的一种重要而有效手段。是未来健康食品发展的必然趋势。
五、功能食品研究活跃的领域
功能性食品对人体具有特定的生理调节功能,有助于维持和增进人体健康而不同于一般食品,其作用可涉及到人体机能的各个方面,并随研究的不断深入而有新的发展。
1、从功能性食品的调节功能来分将其分为:
(1)调节代谢节律:调节神经,消化和吸收功能,防止脂肪聚积造成的肥胖。
(2)增强防御功能:激活免疫系统和细胞增值因子,提高变态反应,增进人体健康。
(3)延缓衰老机能:抑制过氧化物的形成,减缓机体老化。
(4)预防疾病:调节心脑血管系统,降血压及胆固醇,预防动脉硬化,冠心病和抗血栓等。
(5)康复疾?。旱鹘谠煅δ?,防止血小板凝集,改善异常代谢,如:肝功能异常,血脂异常,内分泌失调等。
从功能食品的发展状况看:一般很难将功能食品细分其功能。按生理调节机制来分,许多食品同时具有多种生理功能或对人体多种器官及系统起作用,如SOD酶硒微量元素对40多种疾病有预防及治疗作用,从而增进机体健康的功效。又如乳酸菌饮料,有改善肠道微生物分布,促进肠道蠕动,预防便秘和结肠癌的作用,诱导产生干扰素,活化巨噬细胞从而提高人体免疫力的作用等多种功效,这种现象可能与食品中含有多种活性物质有关,即便是同种活性物质也可能有多种生理活性,如膳食纤维。同时具有整肠调节血糖水平和调节血脂组成等多种功效,这些都使功能食品的研究更加复杂而富有兴趣。
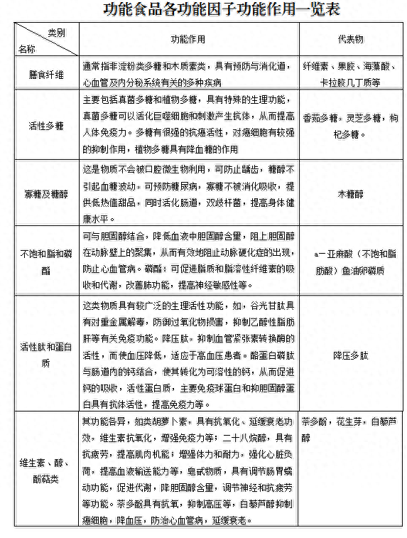
目前国际上功能食品研究活跃的领域
功能食品的生理调节功能,因其含有各种各样的生理活性物质称功能因子或功能性基料,随着功能食品不断开发及作用机理的研究,会揭示出越来越多的生理活性物质,目前国际研究活跃的领域如下表。


六、如何发展我国的功能性食品
根据我国功能食品特点,为使我国功能食品的研制系列化、合理化、稳定发展,同时不具失去中国特色应重点布局的以下几个方面:
1、充分挖掘我国功能食品和传统医药中有关食补、食疗、药食同源等丰富经验,开发不同功能的天然系列产品,重点是真菌类、藻类、昆虫和珍补动物产品。
2、借鉴国际上的功能食品的发展成果,开发新的营养保健产品,以满足不同消费者的需求,重点是膳食纤维、活性多糖,不饱和脂肪酸及低脂食品,活性肽及蛋白性等。
3、加强生物化学、营养学和医学科学的基础理论研究,尽早建立一系列国内所公认的反应灵敏的功能评价体系,科学客观地评价我国目前营养保健食品的生理功效,使产品上台阶,这一工作还有功于某些产品新的功能。
4、上述学科理论水平提高,也可为新型功能食品开发提供线索,有助于开发新型功能食品。
5、大力发展有效成分的提取、分离、纯化和应用等新技术、新工艺,重点是挤压重组技术,微胶囊化技术,膜分离技术,超临界提取生物技术等,依据消费的需要,发展不同风味、结构、营养功能的产品,保证食品质量和卫生,食品加新技术是功能性食品开发的重要手段。
6、大力开发具有防病治病抗衰功能的SOD酶+微量元素,即SOD酶+富高硒+高钙+高铬+高锶+…(零农残)天然健康功能食品,促进普通农产品功能化,通过生物科技的处理,使之提升改造成具有防病抗衰功效的天然功能营养健康食品。真正达到饮食营养治慢病,治未病的目的?;迹⑹琅┨诳萍肌拔宀苟狄黄健盨OD大健康生命拯救工程和全民“补硒”工程,筑牢SOD大健康工程人体生命“三道健康保障线”,积极实施SOD富高硒高钙高铬(零农残)天然功能健康农产品进万家,走进大众的一日三餐,为决胜全面小康社会,实现“二个一百年”奋斗目标打下坚实的健康基础,为实现健康中国梦而不懈奋斗,让人类远离疾病,挑战衰老,健康长寿,从而造福于华夏儿女,造福于世界人民!
七、我国天然功能农产品发展现状及市场前景
我国功能农业的发展是从富硒功能农业抓起的,首先是从黑龙江的克山县,食品补硒开始的,直到“二五”规划提出了“全民补硒工程”,因为我国72%的国土缺硒,有9亿人生活在低硒缺硒地区,从而导致农产品(食品)缺硒。因而导致40多种因缺硒而引发的疾病及慢性病,因为硒是一个多功能防病抗衰的功能因子,是人体不可缺的微量元素,如癌症、消化道疾病,糖尿病等几十种疾病都与缺硒有关,因此,硒是天然解毒剂,抗癌之王,心脏?;ど?,长寿元素……。
第二个功能因子是生物酶,超氧化物歧化酶(SOD),具有一清六抗的生物学功能,消除人体过多有害自由基,抗氧化、抗衰老,抗炎症,抗癌症(肿瘤),抗辐射,抗病劳等功能。应用生物高新技术把防病抗衰的SOD酶功能因子嫁接于农作物植物体内,使之高含SOD酶的功能农产品,SOD功能农业首先是中国农业大学“益微SOD”首创,首先在SOD功能苹果上试验成功的,发展历史有十多年了。
第二家,就是普济生物医药集团旗下食状源集团,创新农业生物技术,把SOD酶+硒元素,合成SOD高富硒酶两种复合功能因子生物制品;SOD酶+高硒+高钙=SOD富硒高钙,三种复合功能因子生物制品;SOD酶+高硒+钙+铬= SOD富硒高钙高铬四种复合功能因子的生物制品,SOD酶+高硒+钙+铬+锶= SOD富硒锶高钙高铬五种复合功能因子的生物制品,完成了SOD酶+微量元素的功能农业的改造提升。
所以食状源集团完成了生物酶+微量元素生物制品的研发生产,完成并大面积(60个基地)的大规模,试验示范的基础性工作,均获得成功。再加上,SOD农药残留降解酶,生物去残留,降解率90—99%,形成零农残,零污染,零伤害,超欧盟农残限量标准原生态目标。SOD土壤修复剂(重金属捕捉固化剂)的创新发展,清除固化重金属率达98%,并保证了15年以上固化物不被崩解,解决了重金属污染及农残清除世界级课题,从而破解了农残,重金属污染世界级难题,也解决了农产品(食品)安全的重大问题。
八、结束语
创新的现代农业是安全功能农业,即安全+功能的创新健康农业,所生产出的农产品就是安全功能农产品了,从而也成就了食状源集团安全功能农业生产方式(负熵生物酶定理)的界定,即农用SOD富硒高钙高铬酶+SOD农药残留降解酶+SOD土壤修复剂(重金属固化剂)=第五代SOD富高硒高钙高铬(零农残)安全功能健康农产品功能农业生产方式(负熵生物酶定理),它成功示范全国60多个粮食作物、瓜果蔬菜,水果等功能农产品基地的率先垂范。为大面积发展功能农业生产,积累了资深的实战经验和理论支持。
继续阅读
- 暂无推荐
