纳米活性硒产品(纳米活性产品硒含量)
近日,四川大学科研人员利用植物多酚的广谱粘附性,开发了一种具有免疫调控和成血管/成骨活性的多功能纳米杂化涂层,为骨修复支架的表面功能化修饰提供了一种新策略。该研究结果以“A Multifunctional Coating Strategy for Promotion of Immunomodulatory and Osteo/Angio-Genic Activity”为题发表在 Advanced Functional Materials期刊上。四川大学Shiqi Xiao(肖诗琦)博士生为论文第一作者,Jidong Li(李吉东)和Yubao Li(李玉宝)为通讯作者。
该论文有效解决了骨修复支架表面活性位点少,血管化和成骨活性不足,以及缺乏免疫调控功能等难题。受贻贝和硅藻织构启发,论文采用层层自组装在聚已内酯骨支架表面构建了二氧化硅/茶多酚(EGCG)纳米杂化功能涂层,借助EGCG的桥接作用辅助聚乙烯亚胺(PEI)的接枝及促进二氧化硅在支架表面的沉积和自组装(图1)。纳米涂层表面拓扑形貌与涂层释放的硅离子有效促进了成血管和成骨过程,而免疫调节活性组分EGCG发挥了抗氧化和免疫调控作用。该研究报道的仿生表面修饰方法适用于高分子、陶瓷及金属等多种基质的表面功能化,为设计具有免疫调控活性、组织诱导活性和优化组织再生与重建的多功能涂层提供了一种新策略。

图1 纳米二氧化硅涂层制备及其生物学功能
【纳米二氧化硅涂层的表征】
通过层层自组装方法,利用EGCG和PEI作为桥接分子,在PCL表面制备了纳米二氧化硅涂层,并通过调控PEI浓度获得了不同硅百分比的涂层(图2)。各组支架宏观及微观形貌观察发现,EGCG协同PEI成功促进了纳米结构涂层的形成,涂层由直径范围在90 ~ 200 nm的颗粒堆积而成,涂层厚度约1 ~ 2 μm。涂层增加了材料表面粗糙度,改善了亲水性。体外释放研究表明,各组支架涂层中释放的硅离子浓度均在可促进细胞成骨和成血管分化的有效浓度范围。

图2 支架表面纳米二氧化硅涂层的形貌观察及理化性能分析
【纳米二氧化硅涂层的形成机制研究】
通过对FTIR、UV-vis、XPS和表面Zeta电位测试等实验结果与分子模拟计算的理论结果综合分析,解析了纳米二氧化硅的形成机理(图3)。即EGCG作为桥接分子,通过与PEI发生席夫碱反应和迈克尔加成反应将其接枝到材料表面,进一步利用PEI分子中带正电荷的胺基基团与硅氧烷水解产生的带负电荷的硅醇基团发生静电反应,促进硅酸在支架表面的缩聚,从而形成了纳米二氧化硅涂层。

图 3 纳米二氧化硅涂层的形成机理研究
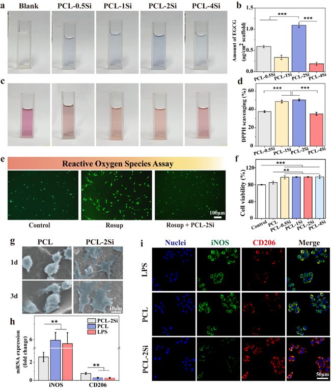
【抗氧化和免疫调控活性】
由于EGCG的生物活性主要基于其结构中的酚羟基,因此首先对涂层中酚羟基含量进行测定。结果表明,各组支架表面均能检测到酚羟基的存在,其中PCL-2Si组表面酚羟基含量最高。随后通过1,1-二苯基-2-苦基肼(DPPH)自由基清除能力测试、胞内活性氧水平检测及H2O2诱导的活性氧环境下的细胞活性测定验证了涂层的抗氧化活性。同时通过对RAW264.7在支架表面形貌观察及M1型和M2型巨噬细胞表型标记物iNOS和CD206的PCR检测及免疫荧光染色发现,涂层具有将RAW264.7向促修复表型的 M2 型巨噬细胞极化的免疫调控活性(图4)。

图4 纳米二氧化硅涂层支架表面酚羟基含量测试及支架的抗氧化和免疫调控活性研究
【体外成骨和成血管活性】
将骨髓间充质干细胞在二氧化硅涂层支架上培养,首先通过CCK-8测试、Live/Dead 染色及细胞在支架表面粘附形态观察考察涂层对细胞活性及粘附的影响(图5)。结果表明,尽管表面较高PEI比例的PCL-4Si组的细胞活性较PCL-2Si低,但各涂层支架组均较PCL组显著促进了细胞的粘附和增殖。进一步对涂层的成骨活性研究发现,相较于对照组和PCL组,二氧化硅涂层组均显著增强了ALP活性,促进了成骨分化相关基因的表达,同时在涂层后的表面观察到更多的矿化结节产生。
随后研究涂层中释放的硅离子对人静脉内皮细胞的迁移及成管作用,以考察涂层的促成血管活性(图6)。结果表明,在不同培养时间下,涂层中释放的硅离子均显著促进了细胞的迁移。通过Image J软件对细胞形成的管状结构分析发现,二氧化硅涂层组的管结构的节点数、网格数、总网格面积和总长度均高于PCL组,表明二氧化硅涂层具有促血管生成活性。

图5 纳米二氧化硅涂层支架的体外促成骨活性

图6 纳米二氧化硅涂层支架的体外促成血管活性
【体内成骨活性及机制研究】
研究者建立了大鼠股骨髁缺损模型探究纳米二氧化硅涂层支架的体内成骨活性(图7)。研究结果表明,植入4周后,对照组和PCL组的大部分缺损区仍为空腔,而在PCL-2Si组中观察到沿着缺损边缘向中心生长的新生骨组织。植入12周后,PCL-2Si组中的缺损区几乎被新生骨组织填满。苏木精-伊红(H&E)染色结果显示,尽管所有组的新生骨面积随植入时间的延长而增加,植入12周后,对照组和PCL组的骨缺损区仍主要被纤维组织填充,在PCL-2Si组中观察到大量的致密新生骨组织。
为进一步探究多功能二氧化硅涂层的成骨增强机制,研究者收集了术后两周的股骨髁样本对其进行转录组测序分析(图8)。结果表明,相较于PCL组,PCL-2Si组中显著上调的基因主要参与到生物学粘附、信号通路和组织发育等生物学过程。蛋白网络互作分析揭示涂层激活了多个蛋白间的相互作用及相应参与的信号通路,包括与细胞粘附和增殖相关的 Focal adhesion、ECM interaction、MAPK signaling pathway和PI3k-Akt signaling pathway信号通路,以及与成血管和成骨相关的HIF-1αsignaling pathway、TGF-βsignaling pathway、Wnt signaling pathway和Calcium signaling pathway信号通路。

图7 支架的体内成骨骨再生能力

图8 支架的促成骨机制研究
【小结】
基于生物仿生启发,研究者提出了一种构建多功能纳米二氧化硅涂层的普适性方法。涂层表面拓扑形貌与涂层中释放的硅离子协同促进了成骨和成血管过程。涂层中的EGCG不仅起到桥接作用辅助二氧化硅沉积,还起到抗氧化和免疫调控作用。二氧化硅涂层PCL支架的表面特征与支架结构完整性相结合呈现出优异的促骨再生效果。该研究为设计具有免疫调控活性、组织诱导活性和优化组织再生与重建的多功能涂层提供了一种有新策略。
该研究得到国家重点研发计划(2021YFA1201300)、自然科学基金(32171338)和四川省科技计划(2021YFS0030)项目的支持。
原文链接:
